|
|
|
|
|
|
|
|
|
|
|
|
|
|
2021年度郴州市文学艺术界联合会部门决算
来源:郴州市文学艺术界联合会       责任编辑:杨 漪       发表时间:2022-10-09
  目录
  第一部分郴州市文学艺术界联合会单位概况
  一、部门职责
  二、机构设置
  第二部分2021年度部门决算表
  一、收入支出决算总表
  二、收入决算表
  三、支出决算表
  四、财政拨款收入支出决算总表
  五、一般公共预算财政拨款支出决算表
  六、一般公共预算财政拨款基本支出决算明细表
  七、一般公共预算财政拨款“三公”经费支出决算表
  八、政府性基金预算财政拨款收入支出决算表
  九、国有资本经营预算财政拨款支出决算表
  第三部分2021年度部门决算情况说明
  一、收入支出决算总体情况说明
  二、收入决算情况说明
  三、支出决算情况说明
  四、财政拨款收入支出决算总体情况说明
  五、一般公共预算财政拨款支出决算情况说明
  六、一般公共预算财政拨款基本支出决算情况说明
  七、一般公共预算财政拨款“三公”经费支出决算情况说明
  八、政府性基金预算收入支出决算情况
  九、机关运行经费支出说明
  十、一般性支出情况说明
  十一、政府采购支出说明
  十二、国有资产占用情况说明
  十三、2021年度预算绩效情况说明
  第四部分名词解释
  第五部分附件
  第一部分
  郴州市文学艺术界联合会 单位概况
  一、部门职责
  (一)郴州市文学艺术界联合会是党和政府联系文艺工作者的桥梁和纽带,为正处级人民团体,对各文艺团体会员负有团结引导、联络协调、服务管理、自律维权的职能。
  二、机构设置及决算单位构成
  (一)内设机构设置。郴州市文学艺术界联合会单位内设机构包括:办公室、组织联络部。
  (二)决算单位构成。郴州市文学艺术界联合会单位2021年部门决算汇总公开单位构成包括:郴州市文学艺术界联合会单位本级以及下属事业单位郴州市书画院。
  第二部分
  部门决算表














  第三部分
  2021年度部门决算情况说明
  一、收入支出决算总体情况说明
  2021年度收、支总计465.25万元。与上年相比,增加100.65万元,增长27.61%,主要是因为1.新增两名干部职工,增加了人员经费;2.办公楼防水改造增加了项目经费。
  二、收入决算情况说明
  2021年度收入合计452.94万元,其中:财政拨款收入434.13万元,占95.85%;上级补助收入0万元,占0%;事业收入0万元,占0%;经营收入0万元,占0%;附属单位上缴收入0万元,占0%;其他收入18.81万元,占4.15%。
  三、支出决算情况说明
  2021年度支出合计458.81万元,其中:基本支出286.42万元,占62.43%;项目支出172.39万元,占37.57%;上缴上级支出0万元,占0%;经营支出0万元,占0%;对附属单位补助支出0万元,占0%。
  四、财政拨款收入支出决算总体情况说明
  2021年度财政拨款收、支总计441.83万元,与上年相比,增加83.22万元,增长12.21%,主要是因为1.新增两名干部职工,增加了人员经费;2.办公楼防水改造增加了项目经费。
  五、一般公共预算财政拨款支出决算情况说明
  (一)财政拨款支出决算总体情况
  2021年度财政拨款支出441.83万元,占本年支出合计的100%,与上年相比,财政拨款支出增加108.93万元,增长32.72%,主要是因为1.新增两名干部职工,增加了人员经费;2.办公楼防水改造增加了项目经费。
  (二)财政拨款支出决算结构情况
  2021年度财政拨款支出441.83万元,主要用于以下方面:一般公共服务(类)支出368.53万元,占83.41%;文化旅游体育与传媒(类)支出10.00万元,占2.26%;社会保障和就业(类)支出45.86万元,占10.38%;卫生健康(类)支出7.24万元,占1.64%;住房保障(类)支出10.20万元,占2.31%。
  (三)财政拨款支出决算具体情况
  2021年度财政拨款支出年初预算数为349.34万元,支出决算数为441.83万元,完成年初预算的126.48%,其中:
  1、一般公共服务(类)群众团体事务(款)行政运行(项)。
  年初预算为134.71万元,支出决算为158.90万元,完成年初预算的117.96%,决算数大于年初预算数的主要原因是:新进干部职工,增加了人员经费。
  2、一般公共服务(类)群众团体事务(款)一般行政管理事务(项)。
  年初预算为15万元,支出决算为17.15万元,完成年初预算的114.33%,决算数大于年初预算数的主要原因是:增加了业务经费。
  3、一般公共服务(类)群众团体事务(款)机关服务(项)。
  年初预算为70万元,支出决算为75.99万元,完成年初预算的108.56%,决算数大于年初预算数的主要原因是:增加了项目经费。
  4、一般公共服务(类)群众团体事务(款)事业运行(项)。
  年初预算为52.08万元,支出决算为57.49万元,完成年初预算的110.39%,决算数大于年初预算数的主要原因是:新进干部职工,增加了人员经费。
  5、一般公共服务(类)群众团体事务(款)其他群众团体事务支出(项)。
  年初预算为19万元,支出决算为24万元,完成年初预算的126.32%,决算数大于年初预算数的主要原因是:增加了其他资金。
  6、一般公共服务(类)宣传事务(款)其他宣传事务支出(项)。
  年初预算为0万元,支出决算为35万元,比例无法计算比预算增加的数字,决算数大于年初预算数的主要原因是:增加了项目经费。
  7、文化旅游体育与传媒支出(类)文化和旅游(款)其他文化和旅游支出(项)。
  年初预算为0万元,支出决算为10万元,比例无法计算比预算增加的数字,决算数大于年初预算数的主要原因是:增加活动工作经费支出。
  8、社会保障和就业(类)行政事业单位养老支出(款) 行政单位离退休(项)。
  年初预算为20.14万元,支出决算为20.14万元,完成年初预算的100%,决算数等于年初预算数。
  9、社会保障和就业(类)行政事业单位养老支出(款)事业单位离退休(项)。
  年初预算为0.55万元,支出决算为0.55万元,完成年初预算的100%,决算数等于年初预算数。
  10、社会保障和就业(类)行政事业单位养老支出(款) 机关事业单位基本养老保险缴费支出(项)。
  年初预算为13.61万元,支出决算为13.61万元,完成年初预算的100%,决算数等于年初预算数。
  11、社会保障和就业(类)行政事业单位养老支出(款) 机关事业单位职业年金缴费支出(项)。
  年初预算为6.81万元,支出决算为11.56万元,完成年初预算的169.75%,决算数大于年初预算数的主要原因是职业年金计实。
  12、卫生健康(类)行政事业单位医疗(款) 行政单位医疗(项)。
  年初预算为4.76万元,支出决算为4.76万元,完成年初预算的100%,决算数等于年初预算数。
  13、卫生健康(类)行政事业单位医疗(款)事业单位医疗(项)。
  年初预算为2.48万元,支出决算为2.48万元,完成年初预算的100%,决算数等于年初预算数。
  14、住房保障(类)住房改革(款)住房公积金(项)。
  年初预算为10.2万元,支出决算为10.2万元,完成年初预算的100%,决算数等于年初预算数。
  15、其他支出(类)其他支出(款)其他支出(项)。
  年初预算为0万元,支出决算为16.97万元,比例无法计算比预算增加的数字,决算数大于年初预算数,增加了其他资金活动经费。
  六、一般公共预算财政拨款基本支出决算情况说明
  2021年度财政拨款基本支出281.82万元,其中:人员经费252.58万元,占基本支出的89.62%,主要包括基本工资、津贴补贴、奖金、伙食补助费、绩效工资、机关事业单位基本养老保险缴费、职业年金缴费、职工基本医疗保险缴费、其他社会保障缴费、住房公积金、医疗费、其他职工福利支出、对个人和家庭的补助;;公用经费29.24万元,占基本支出的10.38%,主要包括办公费、印刷费、邮电费、差旅费、维修(护)费、会议费、劳务费、工会经费、其他交通费、其他商品和服务支出。
  七、一般公共预算财政拨款“三公”经费支出决算情况说明
  (一)“三公”经费财政拨款支出决算总体情况说明
  2021年度“三公”经费财政拨款支出预算为15.58万元,支出决算为1.36万元,完成预算的8.73%,其中:
  因公出国(境)费支出预算为7.3万元,支出决算为0万元,完成预算的0%,决算数小于年初预算数的主要原因是:没有开展相关业务。与上年相比无变化。
  公务接待费支出预算为8.28万元,支出决算为1.36万元,完成预算的16.43%,决算数小于年初预算数的主要原因是厉行节约,与上年相比增加0.88万元,增加183.33%,增加的主要原因是较上年与省里、县里增加了业务上的联系交流。
  公务用车购置费及运行维护费支出预算为0万元(其中:公务用车购置费0万元、运行维护费0万元),支出决算为0万元,完成预算的0%,与上年相比无变化。
  (二)“三公”经费财政拨款支出决算具体情况说明
  2021年度“三公”经费财政拨款支出决算中,公务接待费支出决算1.36万元,占100%,因公出国(境)费支出决算0万元,占0%,公务用车购置费及运行维护费支出决算0万元(其中:公务用车购置费0万元、运行维护费0万元),占0%。其中:
  1、因公出国(境)费支出决算为0万元,全年安排因公出国(境)团组0个,累计0人次。
  2、公务接待费支出决算为1.36万元,全年共接待来访团组15个、来宾162人次,主要是省文联、县市区文联来调研、汇报工作发生的接待支出。
  3、公务用车购置费及运行维护费支出决算为0万元,其中:公务用车购置费0万元。公务用车运行维护费0万元,截止2021年12月31日,我单位开支财政拨款的公务用车保有量为0辆。
  八、政府性基金预算收入支出决算情况
  2021年度政府性基金预算财政拨款收入0万元;年初结转和结余0万元;支出0万元,其中基本支出0万元,项目支出0万元;年末结转和结余0万元。
  九、机关运行经费支出说明
  本部门2021年度机关运行经费支出29.24万元,比年初预算数减少8.51 万元,降低22.54%。主要原因是:厉行节约,减少机关运行经费,且部分经费预算用于弥补人员经费不足。
  十、一般性支出情况说明
  2021年本部门开支会议费0.75万元,用于召开郴州市文联第四届委员会第十三次(扩大)会议暨党史学习教育“学史崇德”专题学习会议,人数98人,内容为1.增免第四届委员会委员;2.开展党史学习教育“学史崇德”专题学习;3.北湖区文联、宜章县文联、汝城县文联、桂阳县文联、市美术家协会、市摄影家协会党支部作工作交流发言;4.审议通过《郴州市文联全委会委员履职考核评价办法》(草案);5.传达学习有关会议精神;6.市文联党组书记、主席王琼华作工作报告。支出会议租赁费0.18万元、住宿费0.23万元、餐费0.28万元、防疫用品0.06万元;开支培训费0.01万元,用于缴纳事业人员专技培训费,人数1人,内容为专业技术人员继续教育培训。
  十一、政府采购支出说明
  本部门2021年度政府采购支出总额0万元,其中:政府采购货物支出0万元、政府采购工程支出0万元、政府采购服务支出0万元。授予中小企业合同金额0万元,占政府采购支出总额的0%,其中:授予小微企业合同金额0万元,占授予中小企业合同金额的0%;货物采购授予中小企业合同金额占货物支出金额的0%,工程采购授予中小企业合同金额占工程支出金额的0%,服务采购授予中小企业合同金额占服务支出金额的0%。
  十二、国有资产占用情况说明
  截至2021年12月31日,部门0共有车辆0辆,其中,主要领导干部用车0辆,机要通信用车0辆、应急保障用车0辆、执法执勤用车0辆、特种专业技术用车0辆、其他用车0辆;单位价值50万元以上通用设备0台(套);单位价值100万元以上专用设备0台(套)。
  十三、2021年度预算绩效情况说明
  (1)绩效管理评价工作开展情况。
  根据预算绩效管理要求,我部门组织对2021年度一般公共预算项目支出全面开展绩效自评,包括0个市级重点项目,业务工作经费、运行维护费等2个其他项目,共涉及资金160.01万元,占一般公共预算项目支出总额的100%。组织对2021年度0个政府性基金预算项目支出开展绩效自评,共涉及资金0万元,占政府性基金预算项目支出总额的0%。组织对2021 年度0个国有资本经营预算项目支出开展绩效自评,共涉及资金0万元,占国有资本经营预算项目支出总额的0%。
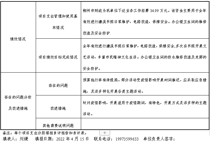
  组织对“业务工作经费”“运行维护费”等2个项目开展了部门评价,涉及一般公共预算支出160.01万元,政府性基金预算支出0万元,国有资本经营预算支出0万元。从评价情况来看,我单位出版《郴州文艺》6期,出版《郴州文艺作品年选》文学卷、艺术卷,举办送文化下乡,并在开展了庆祝建党100周年系列书法、美术展览等。多样性的文艺活动,促使大量文艺创作者产出优秀作品,丰富了群众文化生活。全年有效进行濂溪书院日常维护,电路改造,保障安全,多次在书院开展文艺活动,丰富市民精神文化生活。办公楼卫生间的防水维修改造及走廊的安全防护。
  组织对“郴州市文学艺术界联合会”“郴州市书画院”等2个单位开展整体支出绩效评价,涉及一般公共预算支出458.81万元,政府性基金预算支出0 万元。从评价情况来看,我部门整体预算支出绩效目标完成情况较好,为繁荣文艺创作,每年重点推广1-2项文艺作品的创作和传播。开展各类展览,讲座丰富郴州人民精神文化生活。为文艺工作者创作采风提供必要的工作条件和成果展示平台。
  (2)项目绩效自评结果。
  ①市级重点项目。
  本部门无市级重点项目。
  ②其他项目(业务工作经费、运行维护经费等)。
  业务工作经费项目绩效自评综述:根据年初设定的绩效目标,项目绩效自评得分为100分。项目全年预算数为85万元,执行数为125.02万元,完成预算的147.08%。项目绩效目标完成情况:按年初预期圆满完成全年绩效目标。
  运行维护经费项目绩效自评综述:根据年初设定的绩效目标,项目绩效自评得分为99.9分。项目全年预算数为35万元,执行数为34.99万元,完成预算的99.97%。项目绩效目标完成情况:资金使用厉行节约,项目资金执行数未达标。其他目标较好完成。
  (3)部门评价项目绩效评价结果。
  2021年,我们不断强化预算绩效管理,将预算绩效管理纳入财政日常管理工作中,使预算管理覆盖所有财政资金。本部门预算绩效管理开展情况、绩效目标和绩效评价报告等已公开。
  第四部分
  名词解释
  一、“三公”经费:纳入财政预决算管理的“三公”经费,指部门用财政拨款安排的因公出国(境)费、公务用车购置及运行费和公务接待费。其中,因公出国(境)费反映单位公务出国(境)的国际旅费、国外城市间交通费、住宿费、伙食费、培训费、公杂费等支出;公务用车购置及运行费反映单位公务用车车辆购置支出(含车辆购置税)及燃料费、维修费、过路过桥费、保险费、安全奖励费用等支出;公务接待费反映单位按规定开支的各类公务接待(含外宾接待)支出。
  二、机关运行费:指为保障行政单位(包括参照公务员法管理的事业单位)运行用于购买货物和服务的各项资金,包括办公及印刷费、邮电费、差旅费、会议费、福利费、日常维修费、专用材料及一般设备购置费、办公用房水电费、办公用房取暖费、办公用房物业管理费、公务用车运行维护费以及其它费用。
  第五部分
  附件
  2021年度部门整体支出绩效评价报告
  一、部门(单位)基本情况
  1.职能职责
  郴州市文学艺术界联合会是党和政府联系文艺工作者的桥梁和纽带,为正处级人民团体,对各文艺团体会员负有团结引导、联络协调、服务管理、自律维权的职能。
  2.机构设置
  市文联机关核定全额拨款事业编制6名,内设办公室、组织联络部。下设正科级直属事业单位郴州市书画院,核定全额拨款事业编制5名。
  3. 部门整体支出绩效自评单位构成:
  (1)市文联部门本级
  (2)郴州市书画院
  二、一般公共预算支出情况
  (一)基本支出情况
  基本支出:2021年度财政拨款基本支出年初预算数为229.34万元,决算数为281.82万元,其中:人员经费252.58万元,主要包括:(基本工资、津贴补贴、奖金、社会保障缴费、伙食补助费、绩效工资、其他工资福利支出、离休费、退休费、生活补助、医疗费、奖励金、住房公积金等);公用经费29.24万元,主要包括:(办公费、印刷费、手续费、水费、电费、邮电费、差旅费、维修(护)费、租赁费、会议费、培训费、公务接待费、专用材料费、劳务费、委托业务费、工会经费、福利费、税金及附加费用、其他商品和服务支出、办公设备购置、专用设备购置、大型修缮等).
  2021 年度“三公”经费财政拨款支出预算为15.58万元,支出决算为1.36万元,完成预算的8.73%,其中:因公出国(境)费支出决算为0 万元(因公出国组团0次,因公出国0人次),完成预算的0%;公务用车购置及运行费支出决算为0 万元(公务用车购置0台,保有量0台),完成预算的0%;公务接待费支出决算为1.36万元(公务接待15批,共计162人,完成预算的16.43%。2021年度“三公”经费支出决算数小于预算数的主要原因:我单位严格控制招待费,并且未产生因公出国境费用.
  (二)项目支出情况
  2021年度项目支出160.01万元
  业务工作经费125.02万元,其中财政拨款125.02万元,主要用于出版出版《郴州文艺》6期,出版《郴州文艺作品年选》文学卷、艺术卷,举办送文化下乡4次,并开展了建党100周年书法、美术、摄影展览、义写春联等惠民活动。
  运行维护费34.99万元,其中财政拨款34.99万元,主要用于濂溪书院设备、绿化等日常维护费及管理人员工资。办公楼卫生间、露台、走廊漏水及安全隐患维修改造。
  三、政府性基金预算支出情况 
  无
  四、国有资本经营预算支出情况                  
  无
  五、社会保险基金预算支出情况                     
  无
  六、部门整体支出绩效情况                               
  市文联2021年整体预算支出441.83万元,每月按照人事局核定工资表足额发放,并按照规定全额缴纳社会化保障缴费、住房公积金、其福利待遇按照文件或规定参照全额在职人员享受。包括新增购买办公设备(用品)、会议培训、考察、资料打印和必要差旅费等。2021年,郴州市文联坚持以习近平新时代中国特色社会主义思想为指导,全面贯彻落实党的十九大和十九届二中、三中、四中、五中、六中全会精神以及省第十二次党代会精神、省文联第十次文代会精神、市第六次党代会精神,在市委的正确领导下和省文联、市委宣传部的精心指导下,坚持以人民为中心的创作导向,紧扣庆祝中国共产党成立100周年、乡村振兴等重大主题,坚持讲好郴州故事、传播郴州声音的工作思路,团结带领全市广大文艺工作者,大力发扬“三牛”精神,不断推出讴歌党、讴歌祖国、讴歌人民、讴歌英雄的精品力作,全面服务“一极六区”,为推动郴州高质量发展贡献文艺力量。
  1.文艺活动,有声有色。聚焦庆祝建党100周年这一重大主题,集中组织开展全市文学征文、优秀美术作品展、职工书法作品展、林邑放歌·郴州摄影40年百件经典作品展、《紧紧跟着你》歌曲征集、“欢乐潇湘•美丽郴州我的家”群众美术书法摄影作品展等系列重大主题活动20余场次。引导全市广大文艺工作者创作一批重点文艺精品,生动鲜活讲好中国共产党故事,为党的百年大庆记载伟业、展示辉煌。共创作各类文艺作品2400余件,其中在省级以上媒体、杂志、网站发表600多件,获奖150余件。深入贯彻落实市第六次党代会精神,举办“青山碧水新郴州”主题文学征文、绘景象•郴州市2021年度美术新作品联展、郴州市首届女子新作品书法大赛。高质量完成“青山碧水新湖南•生态湖南行”郴州集中采访活动,中国作协名誉副主席、省文联原主席谭谈,《文艺报》副总编辑刘颋等40余位省内外著名作家应邀来郴,并创作推出一批深刻反映郴州生态建设、绿色低碳循环发展的的优秀文学作品。省作协名誉主席梁瑞郴撰写的散文《弥天大雾仰天湖》在红网刊发后,点击量近100万人次,用文学的方式有效展示了郴州、宣传推介了郴州。
  2.文艺创作,形式多样。围绕“十四五规划”、乡村振兴等重大主题和市委、市政府中心工作,组织全市文艺家深入安仁、桂阳、北湖等地,开展乡村振兴创作采风活动、“到人民中去•全市名家看基层”文艺采风活动、“深入生活•扎根人民”主题创作实践活动共8次。举办郴州市“职工杯”第四届书法临帖作品展览、郴州市2021年“金牛迎春”美术优秀作品展、郴州市书法美术联展、郴州市第五届摄影艺术展览、“我为党旗添光彩”郴州交通成就主题摄影大赛、“传承红色基因•推进绿色发展”学史力行建设可持续发展示范区主题音乐创作摄影展及节目创作编排演出。开展“百年恰是风华正茂”庆祝中国共产党成立100周年湖南省大型美术、书法创作工程郴州看稿活动。
  3.文艺作品,可圈可点。王琼华、刘光红、黄孝纪、欧阳华丽、黄春涛等一大批作家在《小说选刊》《人民日报》《中国书法报》《湖南日报》《湘江文艺》《湖南文学》《散文诗》等中省媒体刊物发表作品100多篇(幅)、出版专著23本。在2021年湖南省“欢乐潇湘”群众美术书法摄影活动中斩获前三等奖作品18件,获奖入展较上届有显著提升。唐卯《绿水青山就是金山银山-湖上山居图》(国画)、谢日升《生生不息》(国画)、李友富《德隐诗  新秋晚眺》(行书)等10人入选盛世丹青·湖南省城市画院联展;周华刚、游功名的美术作品在第二届中国写意油画双年展中入展。何宗国的行书节录《红十四军军长何昆》入展中国文联、中国书法家协会举办的“伟业·庆祝中国共产党成立100周年”全国书法大展。樊忠达、周开发的摄影作品入选第26届国展,曹黎明、曹江平的作品入选上海国际摄影艺术展,谷桂生的纪实组照《T179次列车事故救援》入选全国第18届国际艺术展,曹江平的短视频《珠海航展 飞行表演》入选全国微视频大展。出品原创歌曲《腾飞吧,郴州》全网发布,为郴州北湖机场通航献礼。本土作家尹振亮、刘青鹏、廖天锡加入中国作协。罗艳、何宗国、岳瑾增补为2021年湖南省文艺人才扶持“三百工程”文艺家。
  七、存在的问题及原因分析
  1.公用经费不足,人员经费不足。
  2.预算执行率有待提高。部分活动受疫情影响开展时间推迟。
  3.预算绩效管理意识还需加强。
  八、下一步改进措施
  (一)提高绩效管理意识,加强全过程绩效管理。提高对预算绩效管理的认识,充分理解财政绩效评价指标体系,注重绩效目标、评价指标的关联性。加强全过程绩效管理理念,完善项目管理制度,实施项目事前评估、事中绩效跟踪和事后绩效评价,并强化项目实施部门的主体职责和全程参与。
  (二)加强预算编制的科学性和预见性。年初编制预算时,严格按照预算编制的要求,充分考虑各部门职能职责和工作实际,主动征求各部门意见,并结合上年预算执行实际情况,科学合理地编制预算,确保预算编制的质量。
  (三)加快项目开展进度,提高预算资金执行率。加大对项目的后续跟踪管理,对口管理处室应及时了解项目实施进展,强化主体责任,确保项目按计划完成。及时结算项目开支,加强项目资金使用效率,提高预算的执行率。
  九、部门整体支出绩效自评结果拟应用和公开情况
  按通知要求,在郴州市财政局网站公开本绩效报告,接受社会监督。并将本次评价中发现的问题及时整改。
  其他需要说明的情况
  报告需要以下附件:
  1、2021年度部门整体支出绩效评价基础数据表 
  2、2021年度部门整体支出绩效自评表
关于我们 | 联系我们 | 我要链接 | 人才招聘 | 联盟网站 | 文明邮箱
郴州文明网©2015 版权所有
京ICP备第030140号 互联网新闻信息服务许可证号 1012010003
Baidu
map